
Strategic initiative launched in June 2023 by the Exec Team to revamp the Wine Club experience, aiming to boost membership sign-ups and retention. This comprehensive overhaul impacted numerous facets of the shopping journey.
ONEHOPE was facing significant financial strain due to expensive shipping costs for any order of 6+ bottles of wine. The company was offering free shipping and discounts to all customers, regardless of their membership status. This policy led to substantial losses, and a strategic pivot was deemed necessary to sustain the business. The proposed solution involved making free shipping and bulk discounts exclusive to Wine Club members, and providing free shipping for orders above $99, exclusively for Wine Club shipments.
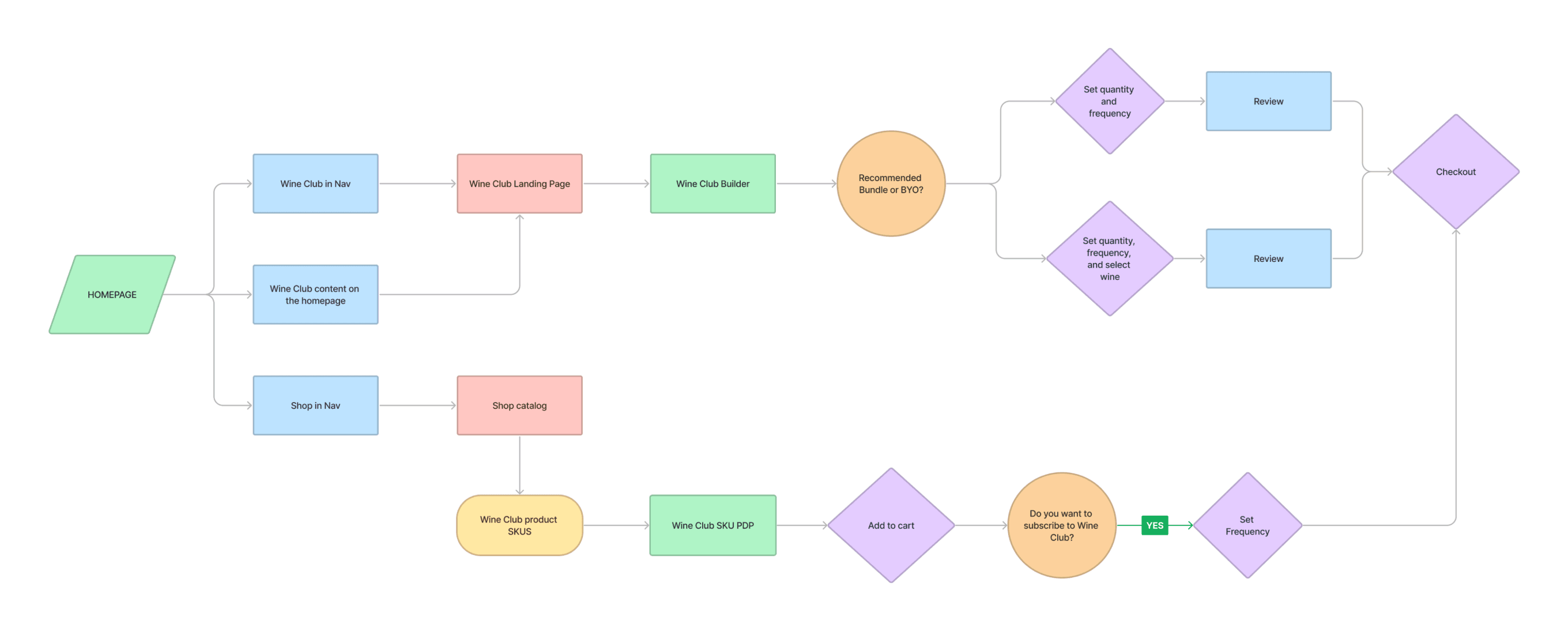
I was entrusted with a comprehensive redesign of almost all user touch-points on the website, with the goal of amplifying the benefits and exclusivity of the Wine Club. This extensive overhaul included the user journey, homepage, navigation, cart, product listing page, product detail page, Wine Club landing page, Wine Club builder, checkout, membership management, event tasting kit, and more.
A comprehensive overhaul of the user journey to enhance clarity, engagement, and incentive for the Wine Club membership. This involved analyzing existing pain points and friction areas and reimagining the user pathways to ensure a seamless transition from browsing to joining the Wine Club.



In the Wine Club builder, we empowered users with the freedom to customize their subscription. Users could toggle between a recommended bundle or opt for a more personalized approach by building their own wine club. To simplify this process and avoid overwhelming the user, we implemented a progressive disclosure flow that presented information one step at a time.



The Product Listing page received a complete design overhaul. Updated the pricing to highlight your savings as a Wine Club Member. Also added a secondary line to indicate the vintage year and region, when applicable.


Implemented a Quickshop feature to expedite the user's shopping journey and increase conversion rates. This feature allows customers to quickly view product details and add items to their cart without leaving the page they are on, resulting in a smoother and more efficient shopping experience.

Upselling the user to Wine Club in the cart. If they have less than 6 bottles in their cart, we notify them that they need more to qualify.





Revitalized the aesthetic and functionality of the Product Detail Page, which included the integration of a Wine Club upsell widget. This feature served as a strategic prompt to non-member users, highlighting the exclusive benefits of Wine Club membership and thereby encouraging sign-ups.

A modal appears when the non-member has 6+ bottles in their cart.

In the checkout process, we seized the last chance to promote the Wine Club membership. When customers who have 6+ bottles, we rolled out our final appeal – offering free shipping as part of the Wine Club membership to urge customers to consider joining before finalizing their purchase.


Years Experience
Research Studies
Projects completed