Changing the way customers shop by helping them donate 10% of every order to a nonprofit of their choice.
ONEHOPE customers were eager to regularly contribute to their favorite charities through their purchases. However, we lacked a systematic process to facilitate this, and the potential to foster customer loyalty and grow our user base wasn't being fully exploited.
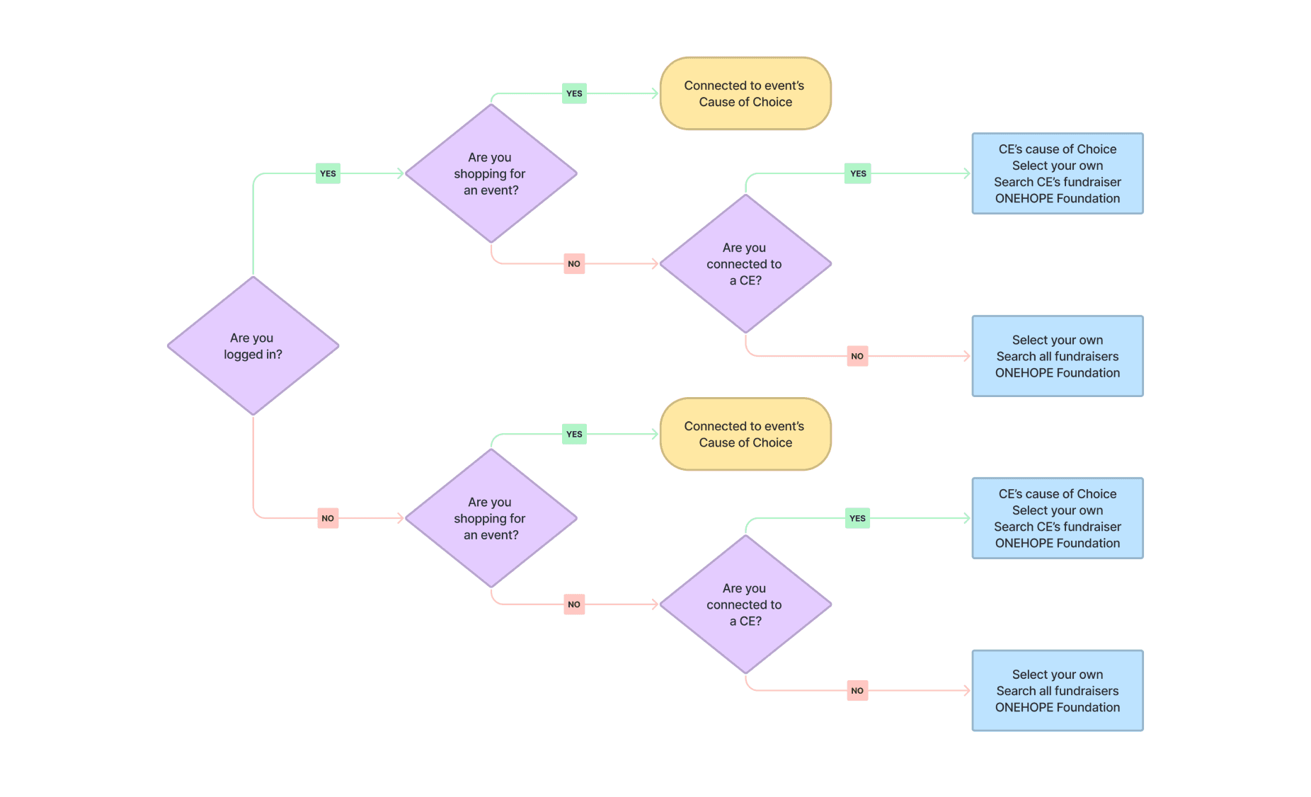
As the lead designer, I was tasked with the integration of a new Cause of Choice feature across the entire website, from navigation to cart, checkout, and account settings. This would allow customers to donate 10% of every order to a nonprofit of their choice.
I began by analyzing the initiatives of brands like AmazonSmile and GoFundMe, gleaning valuable insights from their charity-related functionalities.

Guided by a comprehensive understanding of our users' needs, I developed a series of user flows that highlighted how the new feature would affect their interaction with our site. The central part of my role was designing a simple, user-friendly interface and integrating it seamlessly into the overall user experience.

Within six months, the Cause of Choice feature led to an impressive 85% of customers having a preferred cause set in their profiles. This resulted in raising ONEHOPE's donations from $8M to over $9.5M, with a 20% increase in reorders since its launch. The success of this feature set the stage for the development of a custom Nonprofit Organization (NPO) database, aiming to refine the search results for users and enhance the overall experience.
Strategically positioned the 'Cause of Choice' selector in the website's snack bar to maximize its visibility. This design choice was made to encourage user interaction, promote engagement, and emphasize our commitment to social causes.





Integrated a feature to display each user's 'Cause of Choice' to reemphasize their contribution, encouraging continued involvement and deepening their connection to our brand's mission.


In the checkout process, we introduced an isolated step to provide users with one last opportunity to select a 'Cause of Choice.' This feature also included the impact they were making with their purchase to immediately show the positive effect their purchase would make. This aimed to foster a sense of achievement and goodwill, promoting repeated engagements and conversions.


Leveraging a consistent component framework across multiple UI elements to ensure coherence and efficiency in design.

We introduced a unique icon for edited NPOs within the NPO search API. This differentiation helped to easily distinguish these edited NPOs, ensuring streamlined searching and selection.






Years Experience
Research Studies
Projects completed